欢迎您!
按标题
按标签
行业动态
通知公告
政策法规
党建专栏
会员风采
文化建设
民法典物业条文充电站
业界观点
供需信息
下载中心
物业服务质量提升年专项行动
信用档案
唐山物业服务行业协会
行业动态
通知公告
政策法规
党建专栏
会员风采
文化建设
民法典物业条文充电站
业界观点
供需信息
下载中心
物业服务质量提升年专项行动
信用档案
首页
综合资讯
案例分析
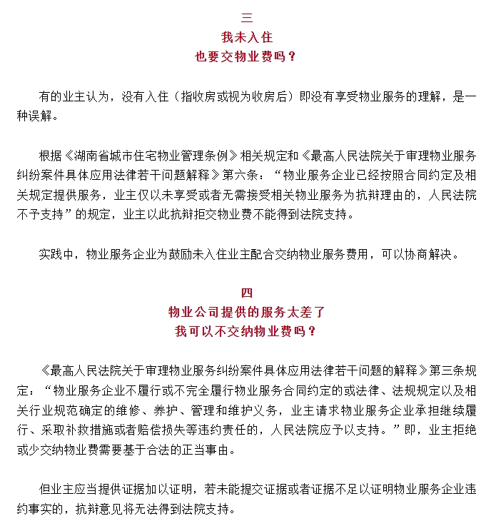
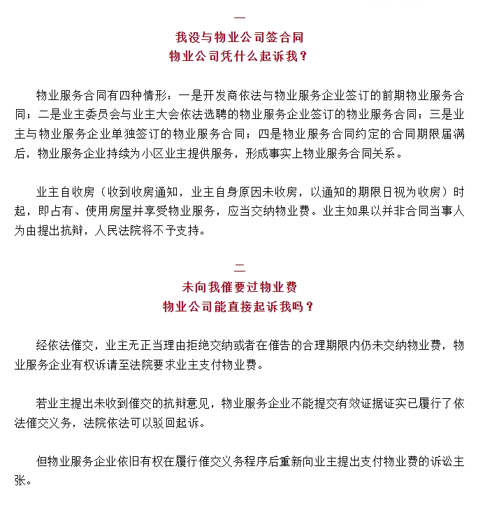
没签合同,物业公司能否起诉业主?
浏览:768 日期:2025-05-21
分享此文章到:
动态
公告
政策
党建
会员
观点
案例分析
一典一点看 | 小区业主共有部分产生的收入属于谁?
入库参考案例解读:老旧小区加装电梯申请规划许可,业主能否“一票否决”
物业案例:露台漏水,能申请维修资金吗?如何申请?维修费如何分摊?
发生电动自行车火灾事故,谁担责?
一典一点看 | 业主对建筑物专有部分以外的共有部分的权利与义务
物业禁止未交第二辆车停车费的业主驾车进出小区,是否构成侵权?法院判了!
业主要装充电桩,请物业公司出具证明,物业不同意怎么办?
业委会不满物业服务,应如何解除物业服务合同
物业公司应该先服务后收费,还是先收费后服务?
邻居违建,我能否拒缴物业费?
热门标签
物业
政策
公告
协会
服务
社区
标准
环保
文化
档案
建设
示范
环境
宣传
资源
关于本站
协会章程
组织架构
联系方式
意见咨询
Copyright © 2020
tswyxh.com.cn
All rights reserved. ICP备案:
冀ICP备20010016号-1
唐山市物业服务行业协会 新华西道27号 0315-2026818
扫一扫关注公众号
扫一扫手机看网站
Copyright © 2020
tswyxh.com.cn
唐山市物业服务行业协会